NEWS CENTER
近日,海关总署发布“规范转关运输业务公告”,明年1月1日起,仅4种情况下允许转关运输,其余将变成清关运输!

1、多式联运货物,以及具有全程提(运)单需要在境内换装运输工具的进出口货物;
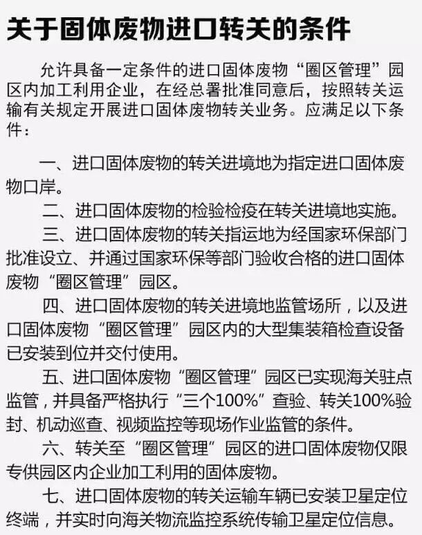
2、满足相关条件的进口固体废物;
3、易受温度、静电、粉尘等自然因素影响或者其他特殊原因,不宜在口岸海关监管区实施查验,且满足相关条件的进出口货物;
4、邮件、快件、暂时进出口货物(含ATA单证册项下货物)、过境货物、中欧班列载运货物、市场采购方式出口货物、跨境电子商务零售进出口商品、免税品以及外交、常驻机构和人员公自用物品。
对陆路运输业务的影响
明年开始,原本只有转关备案的车辆可承接的业务,公告实施起,所有的车辆均可承接业务,不再有制度性的门槛。
其次是操作习惯及操作方式的改变。对进出境监管车辆而言,如习惯于转关操作的,现在大部分将转为通关一体化。但一线口岸业务量增加的情况下如何保证通关效率,这对口岸海关和进出口企业都将是个挑战。
如果选择跨境通方式,第一,车辆必须要安装电子关锁并备案。第二,目前只有少数二线口岸的系统及设备支持跨境通系统,大部分车检场都需要改造后,才可以使用该系统。这对客户及运输公司来说,也都需要一个适应的过程。

对陆路进口报关业务的影响
首先是报关模式的变化。公告实施后,涉及港车及内陆转关的业务将全部转为通关一体化或跨境通。考虑到通关一体化模式仍处于磨合阶段,一旦出现异常,处理起来将会非常困难。而新推出的跨境通系统,也还不够成熟,如无法实现“清单下载”模式来录入报关单,系统故障频次高等。
其次是具体操作可能面临比较大的挑战。因公告并未明确取代转关的配套操作细则,某些业务,特别是涉及到特殊监管区的进出口,货物的进出将面临较大的问题。如涉及到特殊监管区之间如何流转的问题,涉及到货物如何进出监管区的卡口及货物如何监管的问题等。
如何应对?
运输业务
一是转型,原内陆转关业务转型为非转关业务。二是升级,进出境监管车辆建议尽快升级为电子关锁。三是拓展,由于大量的进出境监管车辆需要处理一线口岸查验等相关业务,可考虑在业务集中的口岸设立服务机构或者寻求优秀的合作伙伴。
报关业务
一是密切联系海关,关注海关操作细则的出台。二是及时向海关和报关协会反映公告执行过程中遇到的问题。三是积极参与各相关企业应积极尝试新的通关方式,争取又快又平稳地进行业务过渡。
转关运输



返回

